Jakob Bauer

Jakob Bauer

Software Entwickler

Ich entwickle seit meiner Kindheit in unterschiedlichen Programmiersprachen. Über mehrjährige Berufserfahrung in der Raumfahrtindustrie und als IT Ausbilder bringe ich fundiertes Wissen in moderne Softwareprojekte ein.

Über mich

Nach meinem Abitur mit Informatik-Schwerpunkt an der Technischen Gewerblichen Schule Ravensburg habe ich meinen Bachelor of Engineering an der Dualen Hochschule Baden-Württemberg abgeschlossen.

Während meiner 5-jährigen Tätigkeit in der Raumfahrtindustrie konnte ich wertvolle Erfahrungen in der Entwicklung zuverlässiger und sicherheitskritischer Software sammeln. Aktuell bin ich als Ausbilder tätig und war zuvor Dozent für C++.

Technologien

Programmiersprachen
C/C++ PHP MySQL HTML JavaScript PowerShell
Frameworks & Tools
Qt.io Symfony Slim VueJS Bootstrap Bulma

Projekte

Mitteilungsblatt
Mitteilungsblatt

PWA-App für digitale Gemeindebriefe mit automatischer Benachrichtigung bei neuen Ausgaben.

VueJS Bootstrap PHP Slim PDF.js
Details
Mein Diarium
Mein Diarium

Individualisierbare Tagebuch-Software zur Dokumentation von Ernährungsgewohnheiten mit flexiblen Feldtypen.

VueJS Bulma PHP Symfony
Details
GorillaPay
GorillaPay

Plattform zum Verkauf digitaler Produkte mit automatisierter Kundenfreigabe für Membership-Bereiche.

PHP Payment API MySQL
Details
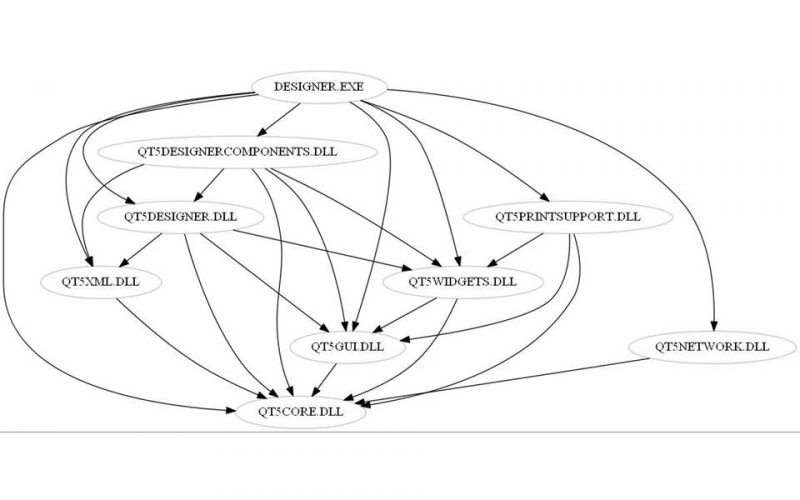
Deploy Helper
Deploy Helper

Automatisiert die Verwaltung von Software-Abhängigkeiten und generiert Deployment-Skripte mit visuellen Abhängigkeitsgraphen.

C++ ChaiScript GraphViz Dependency Walker
Details
Syntax Highlighter
Syntax Highlighter

Add-In für Microsoft Word und PowerPoint zur Syntax-Hervorhebung von Quellcode. Unterstützt über 258 Programmiersprachen.

C# VSTO PHP GeSHi
Details
Bosch IoT App
Bosch IoT App

Demonstrationsprojekt für die Bosch IoT Cloud REST API mit Qt Framework.

Qt C++ REST API
Details

Interesse an einer Zusammenarbeit?

Ich freue mich über Ihre Nachricht!

Kontakt aufnehmen